中新财经1月6日电(记者 李金磊)近日,西安高新医院发生一起孕产妇流产事件引起社会广泛关注。1月6日,西安市“孕妇流产”事件相关责任人被处理,总经理范郁会被停职,门诊部、医务部相关责任人被免职。
总经理被停职,这家医院是什么来头?

西安高新医院官网简介。
根据该医院官网介绍,西安高新医院成立于2002年6月9日,是一所集医疗、教学、科研、预防、保健为一体的股份制综合医院,2009年8月通过原陕西省卫生厅三级甲等综合医院评审。

来自西安卫健委。
中新财经注意到,根据西安卫健委官网,2011年,西安高新医院经营性质由非营利性变更为营利性。
据天眼查显示,西安高新医院有限公司是A股上市公司“国际医学”的全资子公司。

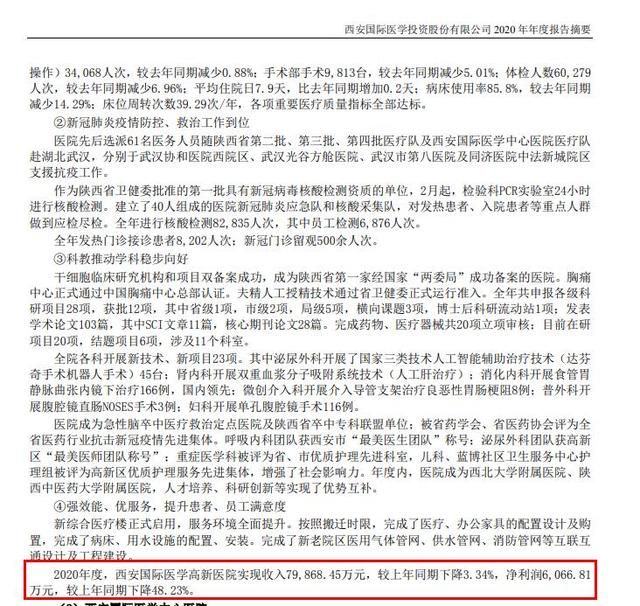
国际医学的财报显示,西安高新医院是其重要的营收及利润来源。2020年度,西安高新医院收入7.99亿元,实现净利润6066.81万元。

截至发稿,国际医学股价大跌,跌幅一度超8%。
1月5日,西安要求,任何医院不得以疫情防控为由影响患者就诊。对于急危重症、血液透析、肿瘤放化疗等患者和孕产妇,开通服务电话、绿色通道,提供诊疗服务。(完)
