炣燃科技6月10日综合《中国科技新闻网》讯(陈金)进军网贷领域的美团,在河南省或遭遇重挫。
中国科技新闻网注意到,近期,河南焦作市中级人民法院公布的一批法院执行裁定书显示,美团从事的小额贷款业务被认定为违法。
据悉,针对这5起案件,法院均认为,重庆三快小额贷款有限公司(以下简称“美团小贷”)违法从事发放贷款业务,扰乱了金融市场秩序,破坏了金融市场的稳定性,损害了社会公共利益。
6月9日,美团就上述案件独家回应中国科技新闻网时表示,法院裁判认定的事实存在严重错误,美团小贷已提起上诉。
值得一提的是,早在今年1月15日,焦作市中院就审理过同类案件,结果显示,美团小贷从事的相关业务也被认定不合法,但蹊跷的是,此案至今已过去将近5个月,未查询到该公司上诉的相关信息。
“违法从事发放贷款业务”
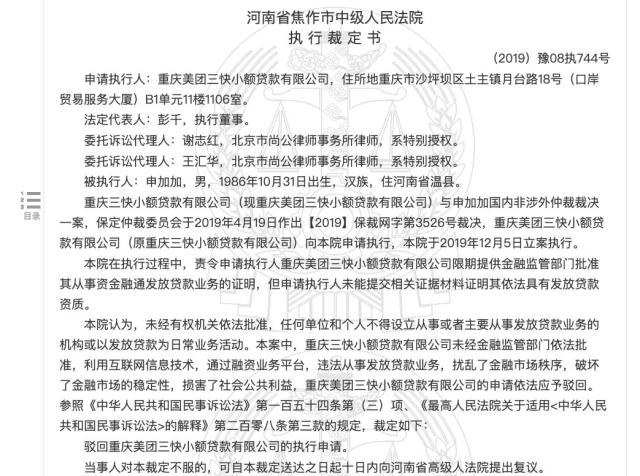
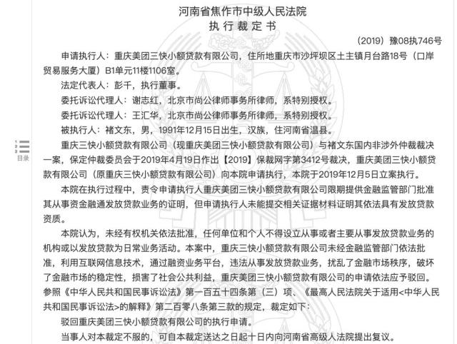
日前,河南省焦作市中级人民法院公布了数份执行裁定书,其中五份均案涉美团小贷。





中国科技新闻网注意到,这五份裁定书除被执行人不同外,其他主要内容基本一致。
五份执行裁定书均明确表示,重庆三快小额贷款有限公司未经金融监管部门依法批准,利用互联网信息技术,通过融资业务平台,违法从事发放贷款业务,扰乱了金融市场秩序,破坏了金融市场的稳定性,损害了社会公共利益,重庆美团三快小额贷款有限公司的申请依法应予以驳回。
据中国科技新闻网梳理,涉及美团小贷的5起执行申请,均被河南省焦作市中级人民法院以“违法从事发放贷款业务”等理由驳回。
或受限跨区放贷
美团小贷因何被定性为违法?中国科技新闻网注意到,此裁定或许与美团小贷从事网络贷款业务有关。
公开资料,小贷业务属于美团点评的“新业务”版块,分别是TO B的“生意贷”和TO C的“买单”。美团小贷官网披露的“美团生意贷”显示,该产品是面向美团生意人的经营性用途信用贷款,用户可通过手机完成所有申请、借款、还款操作,线上申请、线上放款,无需面签。

有业内人士认为,线上进行的贷款流程,明显属于网络小额贷款。
值得注意的是,美团小贷的经营范围中,“网络贷款”字样并未体现。
企查查显示,美团小贷设立于2016年11月28日,法定代表人为彭千,注册资本4.6亿美元,由美团财富有限公司100%持股,经营范围为开展各项贷款、票据贴现、资产转让和以自有资金进行股权投资。
营业执照明确载明:上述业务的开展必须符合监管制度的规定。

查询香港公司注册处综合资讯系统发现,美团财富有限公司设立于2015年5月,公司现况为“仍注册”,其公司类别为私人股份有限公司。
中国科技新闻网在查询时注意到,在美团点评招股书中,美团对其小贷牌照进行了介绍,但未明确披露有关网络贷款及相关的信息。
招股书内容表明,经重庆金融事务办公室批准,小额贷款公司可以开展发放贷款、处理流通票据贴现、处理资产转移等业务。此外,资金等于或者超过2亿元的小额信贷公司,可以在重庆市行政辖区内设立分支机构,经批准后在各县、自治县开展业务,鼓励外国投资者持有或拥有小额信贷公司的股份。
也就是说,若非获得监管部门批准,小额贷款公司只能在注册地所在省市开展业务。同时也意味着,如果从事网络放贷业务或全国性贷款业务,那就涉嫌违规经营了。
重庆市地方金融监督管理局相关工作人员也明确对中国科技新闻网解释说,如果不是网络小贷,只能在重庆范围内提供相应的贷款服务。
美团回应:法院裁定有严重错误,已上诉
近年来,伴随美团各项业务的突飞猛进,美团网贷用户也必然会快速增长。

前不久,美团点评发布2020年第一季度业绩公告显示,一季度,美团年度交易用户数量4.5亿,如果打开美团APP,几乎所有的美团用户都可以直接通过美团借钱和月付等功能借到款。
巨量的用户为美团小贷的成长提供了肥沃的土壤。然而,如果被认定违法,将意味着美团要么放弃网贷业务,要么尽快取得相关资质。
对于法院的判定,美团金融一位工作人员却对中国科技新闻网表示,美团三快小贷经过金融监管部门的依法批准,系合法从事放贷业务,美团三快小贷的营业范围明确包含了“开展各项贷款”。
上述人员表示:“该裁定书认定的事实存在严重错误,三快小贷已根据法律规定提起上诉。”
值得一提的是,就在今年1月中旬,焦作中院还曾对另一起同类案件作出了裁定。据中国科技新闻网了解,当时的被执行人名为闪赛。

裁定书显示,2017年11月8日,美团小贷与闪赛通过美团点评借钱平台在网上签订《贷款合同》。
合同约定,闪赛向美团小贷进行“经营或流动资金周转需求”的分期借款,借款金额为80000元,借款期限为18个月,借款年利率18%,还款方式为等额本息。
后闪赛偿还本金3904.46元,剩余本金76095.54元及逾期违约金、利息未偿还。
2019年4月1日,美团小贷向保定仲裁委员会申请仲裁。
2019年4月19日,保定仲裁委员会作出(2019)保裁网字第3523号裁决书,2019年11月26日,美团小贷向焦作中院申请执行。
裁定书显示,执行中,美团小贷未在指定期限内向本院提交证明出借人具有发放贷款资质的证据。
对此案,法院认为,美团小贷未取得金融监管部门的批准,利用互联网信息技术,搭建融资业务平台,从事资金融通业务牟利,扰乱了金融市场秩序,破坏了金融市场的稳定性,损害了社会公共利益,此行为不具有合法性。
尽管同样的案子,一样的结果,但判决已经过去5个月,中国科技新闻网未能在相关的审判机关查询到美团小贷的上诉材料。
发稿前,负责闪赛案件的焦作市中院一位工作人员表示,截止目前,他还没有接到过美团方面的上诉消息。
