近日,广西南宁一家名不见经传的小公司,对外声称被比亚迪汽车工业有限公司(以下简称:比亚迪汽车)全资收购,公司更名为比亚迪(广西)新能源有限公司,注册资本由30万元增加至1亿元。
令人意外的是,这家公司纯属“碰瓷”,申请公司变更登记时,还伪造了比亚迪汽车公章和王传福签名,提交了虚假材料。
对此,比亚迪向南都湾财社记者表示,比亚迪(广西)新能源有限公司是假的,其伪造比亚迪汽车公章和王传福签名的消息属实,已经报警处理。
伪造公章和王传福签名
称被比亚迪收购
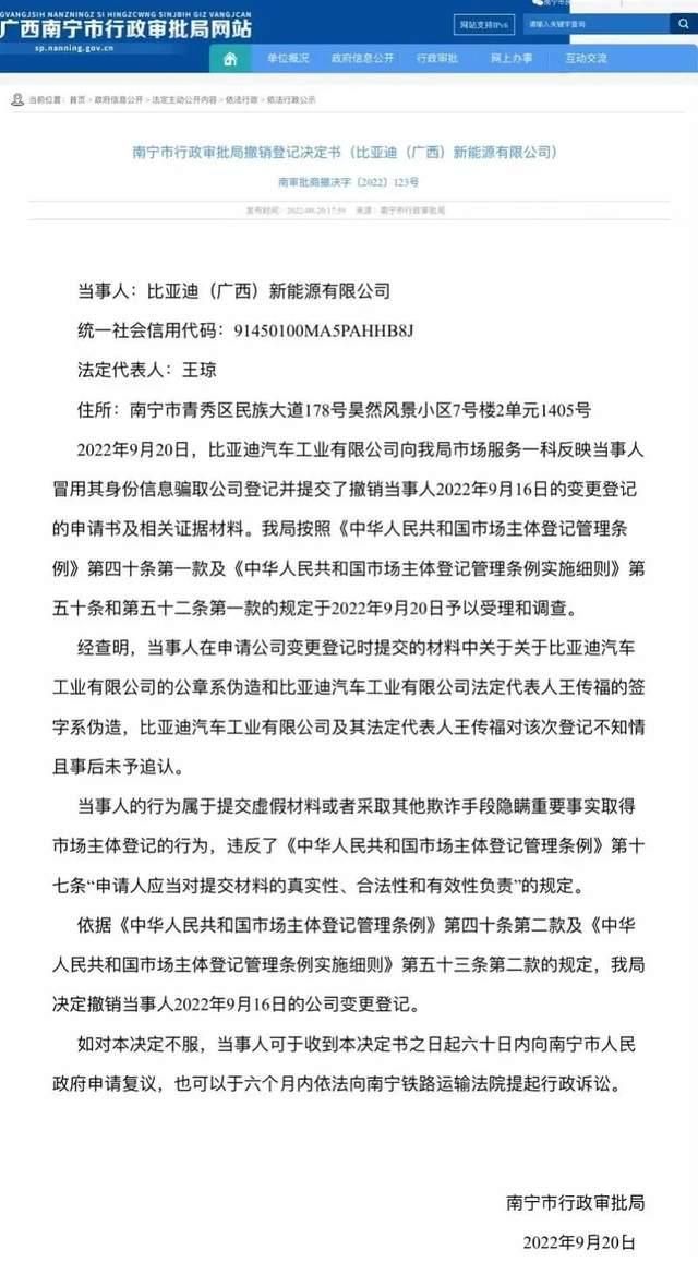
近日,广西南宁市行政审批局的一则公告显示,9月20日,比亚迪汽车向该局市场服务一科反映“比亚迪(广西)新能源”冒用其身份信息骗取公司登记,并提交了撤销“比亚迪新能源”变更登记的申请书及相关证据材料。

经查明,比亚迪(广西)新能源在申请公司变更登记时提交的材料中,比亚迪汽车的公章以及比亚迪汽车法定代表人王传福的签字系伪造,比亚迪汽车及其法定代表人王传福对该次登记不知情且事后未予追认。
公告表示,当事人的行为属于提交虚假材料或者采取其他欺诈手段隐瞒重要事实取得市场主体登记的行为,违反了《中华人民共和国市场主体登记管理条例》第十七条“申请人应当对提交材料的真实性、合法性和有效性负责”的规定。
公告表示,依据《中华人民共和国市场主体登记管理条例》第四十条第二款及《中华人民共和国市场主体登记管理条例实施细则》第五十三条第二款的规定,决定撤销当事人2022年9月16日的公司变更登记。
“碰瓷”公司工商信息已变更
比亚迪已报警
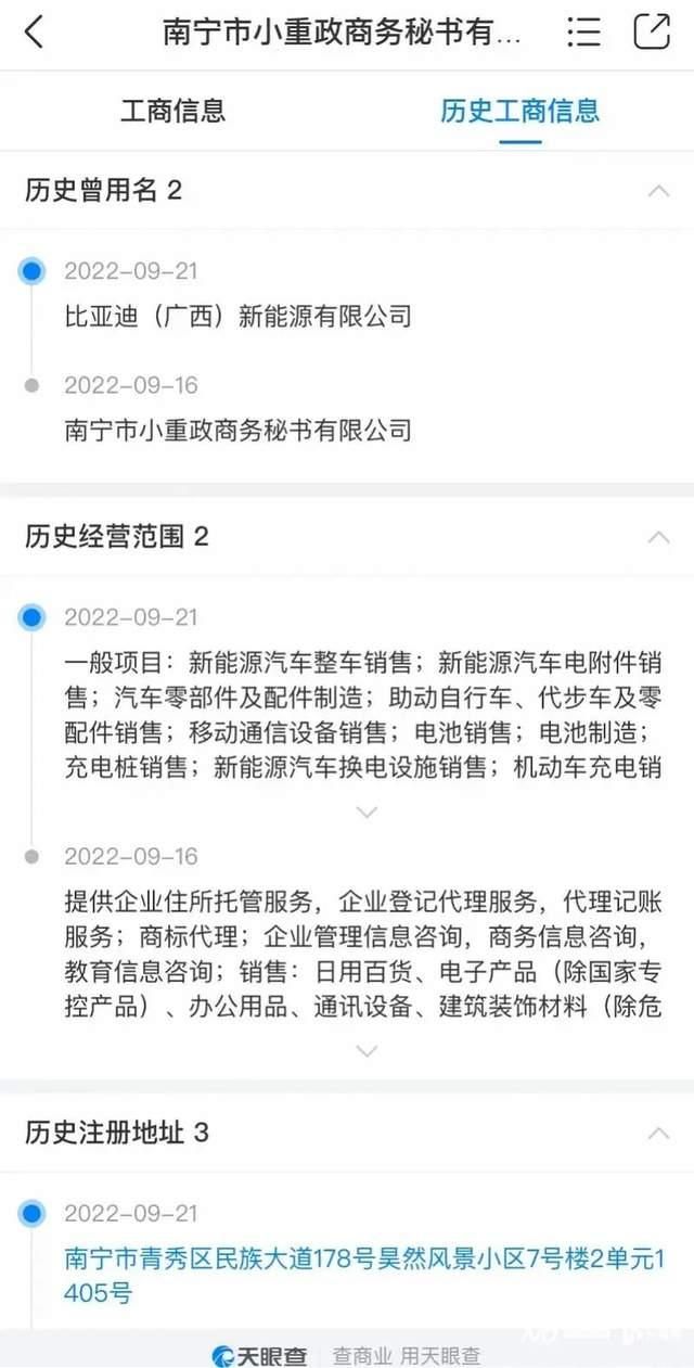
这家“碰瓷”比亚迪的公司,此前名为南宁市小重政商务秘书有限公司。
天眼查显示,该公司成立于2020年9月,法定代表人为农彩云,另一名高管为余慧华。公司成立时,农志恒、农志明分别认缴出资9万元、21万元。
今年7月,这家公司的法定代表人由农志明变更为农彩云。主要经营范围包括企业住所托管、代理记账、商标代理、企业管理信息咨询、商务信息咨询、教育信息咨询等。
天眼查显示,9月16日,南宁市小重政商务秘书有限公司被比亚迪汽车全资收购,更名为“比亚迪(广西)新能源有限公司”,注册资本从原来的30万元增加到1亿元。此外,这家更名公司的经营范围也发生了变化,均与新能源汽车整车、零部件销售有关。

“碰瓷”公司的法定代表人也由农彩云变更为王琼,高管增加了宁红心,农彩云、余慧华退出。天眼查显示,王琼是广西南宁辉娅食品有限公司的法定代表人,公司注册资本6000万元;宁红心是陕西秦龙秦商贸有限公司的法定代表人,公司注册资本1.5亿元。
9月21日,《南宁市行政审批局撤销登记决定书》公示的第二天,比亚迪(广西)新能源有限公司又变更回了南宁市小重政商务秘书有限公司。法定代表人、高管、注册资本、投资人、地址等都已恢复为变更前信息。
比亚迪方面向南都湾财社记者表示,比亚迪(广西)新能源有限公司是假的,其伪造比亚迪汽车公章和王传福签名的消息属实,已经报警处理。
来源:南方都市报
