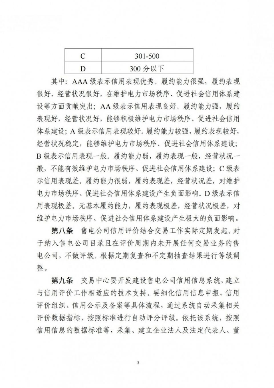
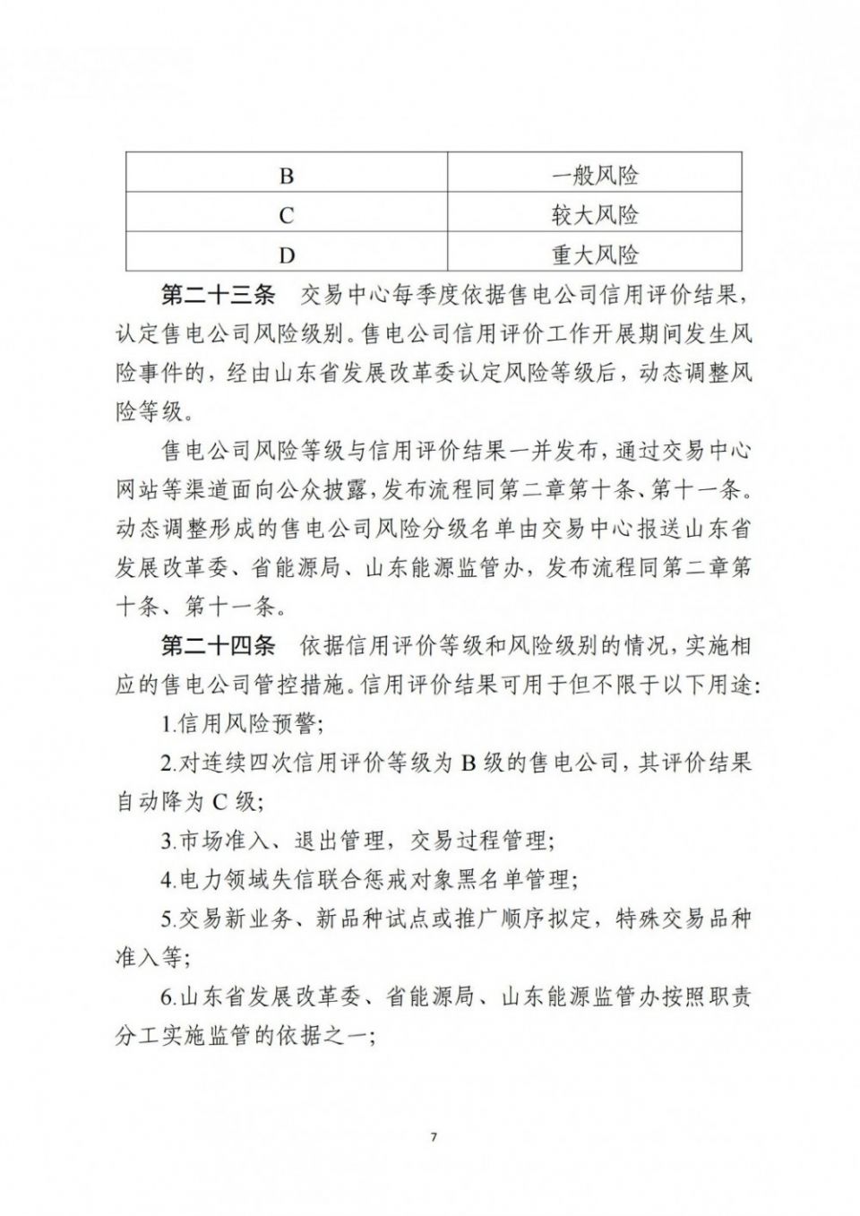
6月25日山东省发改委发布关于征求《山东省售电公司信用评价管理办法(试行)》(征求意见稿)规范性文件意见的通知。通知指出,山东省售电公司信用评价管理工作,坚持政府推动、社会共 建、公正透明、防范风险、褒扬诚信、惩戒失信的原则,由山东省发展和改革委员会负责,山东省发展改革委、省能源局、山东能源监管办按照职责分工实施监管。山东电力交易中心有限责任 公司按照《山东省信用服务机构监督管理办法(试行)》的相关规定,完成信用服务机构自主申报取得相关资质后,由省发展改革委授权其具体承办山东省售电公司信用评价工作。授权期限自 《管理办法》发布之日起两年内有效。开展信用评价的主体为已获得电力市场准入、在山东电力市场注册生效,并参与山东电力市场交易的售电公司。售电公司信用评价标准为《指标体系》, 总分为 1000 分。其中,场外评价指标权重 300 分,场内评价指标权重 700 分。评价结果采用“四等六级制”,具体依据信用评价得分情况,等级分为 AAA、AA、A、B、C、D。
详情如下:
关于征求《山东省售电公司信用评价管理办法(试行)》(征求意见稿)规范性文件意见的通知
为规范山东电力市场运营管理,提升市场风险控制能力,维护市场成员合法权益,根据《中共中央办公厅国务院办公厅关于推进社会信用体系建设高质量发展促进形成新发展格局的意见》、《售电公司管理办法》(发改经体〔2021〕1595号)、《关于加强和规范涉电力领域失信联合惩戒对象名单管理工作的实施意见》(发改运行规〔2018〕233号)、《山东省社会信用条例》、《山东省公共信用综合评价办法》、《山东省信用服务机构监督管理办法(试行)》等文件精神,结合山东电力市场实际,我委组织编制了《山东省售电公司信用评价管理办法(试行)》,现面向社会公开征求意见建议。
此次公开征求意见的时间为2023年6月25日—7月24日,欢迎有关单位和个人提出意见建议。
联系方式:李艺伟,0531-51783004(兼传真)
邮 箱:tgc_sdfgw@shandong.cn
《山东省售电公司信用评价管理办法(试行)》(征求意见稿).pdf
关于《山东省售电公司信用评价管理办法(试行)》(征求意见稿)的起草说明.pdf
山东省发展和改革委员会
2023年6月25日



















