来源: 观察者网
3月4日,香港渔护署宣布一名确诊患者的宠物狗低程度感染新冠病毒,或成为全球首例。经多位专家分析,相信很可能是由人类传染,这使得该患者的家庭情况、行动轨迹引起了大量网友关注。
该患者的真实身份,在香港早已不是什么秘密。她是香港神秘女富豪周巧儿,其家里至今已有4人确诊。不仅如此,她在确诊前频繁出入多家高档场所,与周润发、甄子丹、郭富城等明星的生活都有交集。有港媒担心,周巧儿的确诊可能将影响香港娱乐圈和富豪圈。

香港女富豪周巧儿 图源:港媒 下同
公开资料显示,现年60岁的周巧儿生于香港,毕业于美国伯克利大学,是一名是在加州注册的土木工程师。目前,她在多家公司担任董事,但有关其具体身价和配偶的情况不明。
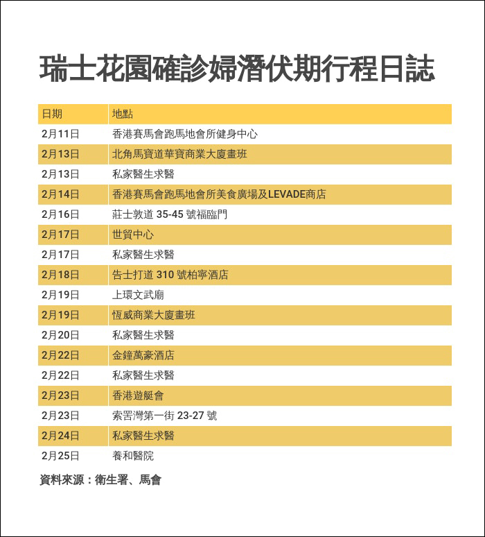
据东森新闻云3月4日报道,2月25日,周巧儿被确诊罹患新冠肺炎,系香港第85个确诊病例。香港卫生防护中心多次更新了她发病前后的“行程表”,涉及多个公众场所,与多名香港知名富豪、明星都有关联。
周巧儿出现病征后活动频繁
周巧儿自2月12日出现咳嗽、发烧等症状,直到2月24日才入院就诊,期间活动频繁。
比如,周巧儿是马会会员,拥有私人马匹“富万家”。她在确诊前出入的马会会所,是郭富城和其妻方媛喜欢去的地方。
香港马会跑马地会所内部
她居住及造访过的社区包括瑞士花园、爱都大厦、地利根德阁等,看看还有哪些人是业主:“跳水皇后”伏明霞和丈夫梁锦松、邱淑贞和丈夫沈嘉伟、李嘉诚的小舅子、已故新鸿基地产前主席郭炳湘的首任妻子顾芝蓉……
她曾于2月13、17、20、22及24日五次,前往位于中环卡佛大厦的杨毅敏私人诊所求医。这位杨毅敏医生的老主顾,还有周润发、谢贤、甄子丹等人。
世贸中心
此外,周巧儿还出席了侄女在大坑豪宅竹丽苑和金钟万豪酒店举办的婚礼,当日有20多人用餐,聚会超过2小时,参加者均在餐前摘下口罩。
她还去柏宁酒店发廊剪过头发,到南丫岛天虹海鲜酒家参与过5人聚餐,去过刘銮雄最爱的粤菜餐厅“福临门”……这些全都是香港知名的高档场所。
柏宁酒店
