
作者/李秋涵 编辑/魏佳
来源/深燃(shenrancaijing)
2020年,长视频战场正在变天。
B站与字节跳动对于长视频的布局和野心,早已经不再是新鲜事。它们近期对这片领地开始强势猛攻,原有霸主优爱腾芒从曾经势如破竹的挑战者变为守城者,战场焦点换位,竞争背后隐藏着威胁、变动和不安。
B站以5.13亿港元战投欢喜传媒一个月后,欢喜传媒旗下导演张一白执导的《风犬少年的天空》上线B站,国庆档电影《夺冠》在影院下映后也将在B站同步播放。有接近B站的影视人向深燃透露,B站近期正积极与影视制作团队接洽,策划自制剧内容,布局正在加码。
2020年大半年时间里,据深燃统计,字节跳动投资共21起,其中影视相关项目占比近三分之一,涵盖网文平台到内容制作、艺人经纪等相关公司,布局速度明显加快。
同样剑指长视频,B站加码自制内容,有声音认为“势头像是新生代的爱奇艺”。字节跳动则频繁在网文平台上做文章,让人联想到腾讯视频与阅文集团的联姻,引发“照搬腾讯视频打法”的猜测。
产业的目的是生产,但资本的目的是盈利。尽管长视频是BAT们不可失去的战场,却也是烧钱的领地。重金投入自制内容、积极扩充内容资产,爱奇艺持续巨亏十年,2019年全年亏损再创新高,达到103亿元,腾讯视频亏损虽有所缩窄,但去年还有着30亿的亏损,优酷在阿里大文娱庇护下财务状况未单独向外界披露,但已经有明显掉队趋势。
优爱腾厮杀多年还是没能摆脱亏损泥潭,入局还照搬相似打法,除了有亏损风险,还缺乏新故事可讲,这显然不是B站和字节跳动所期望的。
它们是长视频战场的新晋挑战者,同时也是互相紧逼的对手。此前B站与西瓜视频的“抢人大战”剑拔弩张,是两者在最有机会成为“中国YouTube”的相似使命下,不可避免的火花。但在长视频领域的动作,就不一样了。
一个推出自制综艺和独播剧,一个持续在影视上下游布局。B站与字节跳动的打法正在浮出水面,其中有相似,但更多是不同。那么,谁能为长视频战场趟开一条盈利之路?
B站很坚定,字节跳动很犹疑
“B站刚成立自制剧部门”,近期正与B站交流自制项目的制片人大华向深燃透露,这一新兴部门负责人为前优酷土豆集团副总裁、优酷出品总制片人卢梵溪。在互联网自制内容还处于蛮荒时期,他开发了《万万没想到》《老男孩》等知名自制内容,离开优酷后自主创业,专注打造服务于Z世代的网生内容。
邀请卢梵溪加盟,由此可窥见B站自制剧内容的方向。相比于优爱腾高举高打、多方吸引用户不同,在进军长视频之前,B站通过独有的二次元社区文化聚集了标签鲜明的用户群体,目标受众更明确。“24岁及以下用户,男性多于女性,而这群男性用户带有高知特征,不过年龄相对年轻。”大华和B站对接自制剧项目时,对方反复谈及平台用户画像,将重要性放在第一位。
B站方回应深燃,做自制内容是基于平台PUGV生态的诉求,会走精品化、IP化两个路线。
由于优爱腾剧集受众多为女性群体,此前视频网站主打的甜宠、青春、爱情剧极可能并不能激发B站用户的兴趣。在沟通中存在的问题是,“对接工作人员的回答只跟用户相关”,大华有些无奈,他明显感觉到,虽然锁定了受众,B站还不明确到底要提供怎样的自制内容,才能满足平台上的用户群体。
有与B站合作过自制动画项目的工作人员也向深燃坦言,“对接的团队有的靠谱,有的很二次元,交流不在一个频道上。他们是资深爱好者,但不懂创作规律,想一出是一出,感觉思维都是从弹幕得来的”。
此前B站推出的自制内容《故事王Story Man》,集齐站内头部UP主的两档自制综艺《破圈吧!变形兄弟》《欢天喜地好哥们》,多依托于UP主展开,水花不大。这一次开启自制综艺及自制剧,虽然剑指破圈,但从B站目前要打造的自制内容来看,仍旧更像是这群已有用户的特供。不过,同时要在二次元与大众审美间进行平衡,这是B站目前需要攻克的难题。
相比于B站,西瓜视频的长视频内容打法更为“困顿”。
与B站自制剧如火如荼展开不同,不止一位影视人向深燃透露,西瓜视频自制剧内容自2020年6月起已全面暂停,这已经是西瓜视频第二次全面暂停自制内容。
2018年,西瓜视频宣布40亿布局自制综艺时,自制剧项目同样有所开展。对标优爱腾,各类型各领域自制内容均有涉及,“连会员制度也计划好了”,那时与西瓜视频有项目合作的爱梦影业CEO雷鸣表示。当时不差钱的西瓜视频采取的策略与优爱腾相似,以优质独播内容切入长视频战场,并以会员与广告收回成本。
雷鸣透露,后来这一系列举动被字节跳动高层叫停,暂停理由为“盈利模式没有想清楚”。对于字节跳动而言,已经率先切入短视频成就一方霸主地位,如果高举高打不能带来可观利润,长视频就不是一门好生意。
来源/ Pexels
2020年历史再度重演。2019年下半年,西瓜视频自制内容重新展开,这时候平台已有成熟用户画像,相比于优爱腾年龄层更高,男性用户更多,从自有用户情况出发,试图吸纳更多年轻人的西瓜视频再次高举高打,打造的S级项目更具目标性。据深燃了解,此次展开的项目,男性向,悬疑、科幻题材类项目居多。
和B站自制项目压缩预算不同,当时制片人大华与西瓜视频对接同等级项目,了解的项目预算都比爱优腾高出1000万,预算空间更高,自由度更大。中国电视剧编委会副秘书长、《永不消逝的电波》编剧余飞年初有项目与西瓜视频失之交臂。据他了解,当时该项目在西瓜视频内部评级重要性排在第一位,成本过亿,后来西瓜视频方经营策略改变,放弃了项目,“说是不想做太长的剧,投资比较大,风险高。”
不止一位影视人有这样的经历。“他们主动找来沟通项目,对项目也很认可,还考虑要签框架协议”,某头部影视公司高管告诉深燃,“但后来明显感觉到态度没那么积极了。说是上面改变了战略,想做短剧这样的内容。”
有做短剧的念头,正是上半年《隐秘的角落》刚爆火的时候,但据大华透露,后来整体自制内容也都暂停,西瓜视频进入人员和策略的深度调整期。“他们没有考虑好到底要怎么去做”,这是与西瓜视频接触的影视人普遍的感受。
2019年初,时任西瓜视频总裁的张楠宣布其品牌定位为“聚合多元文化的综合视频平台”,年中时,西瓜视频市场与娱乐中心总经理谢东升又再次表示,西瓜视频的定位是PUGC视频平台。但在长视频的打法上,西瓜视频持续摇摆至今。
截至目前,据了解,两年来西瓜视频积极接洽多个项目,又接连放弃,目前只有一部作品完成成片,并将在近期上线。那是一部2018年年底便开始打造的悬疑题材短剧,是西瓜视频自制剧艰难的实验品。
对于西瓜视频未来的打法,截至发稿前,字节跳动方面并未回复深燃。
进军长视频各怀目的
B站的坚定与字节跳动的摇摆,是因为两者进军长视频的战略与目的不同。
“B站泛娱乐基因比较多,字节跳动互联网基因多一点。基因不同,让它们思维方式和出发点不一样”,在投资人曹海涛看来,“B站的出发点是如何布局自制剧,是在做类似于挑战优爱腾的事,字节跳动要做的不是挑战,而是颠覆。”
这首先隐藏在双方与欢喜传媒签订的不同合作协议中。
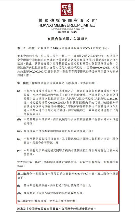
尽管欢喜传媒与字节跳动第一阶段的合作,即欢喜传媒新电影及网剧的授权虽已结束,但被外界忽略的是,协议还有第二阶段。根据协议,第一阶段届满之日起至2022年12月31日,双方共建院线频道,共同打造《首映》流媒体平台,及双方共同出资制作购买影视内容的新媒体版权。
欢喜传媒与字节跳动合作协议 来源 / 欢喜传媒公告
欢喜传媒与字节跳动的合作为3年,而与B站的合作协议为期5年。合作内容包括,欢喜传媒影视作品将于其自有流媒体平台“欢喜首映”和B站独家播放,在B站上播放产生的收入扣除成本后由两家分成,这与字节跳动第一阶段的合作相似,但随后一点,B站将专设“欢喜首映频道”播放欢喜传媒授权内容,就和此前与字节跳动方签订的共建院线频道,有莫大不同。
欢喜传媒与B站合作协议 来源 / 欢喜传媒公告
“欢喜传媒要保欢喜首映,字节跳动不愿意养虎为患,而B站愿意接受欢喜首映的存在”,投资人胡仕成表示。年初《囧妈》虽约定在字节跳动系与欢喜首映双平台播放,据他观察,在第二天欢喜首映即下架《囧妈》,择后上线,相当于热播时期该片由字节跳动系独播。“B站同意在其平台以欢喜首映设立专门频道播放内容,这就是在给欢喜首映引流并保留宣传品牌。两者态度差异化很明显。”
“B站增长的动力基本来自于,我希望B站很好的活下去。小国寡民是开心,但你是世外桃源也会被坚船利炮干掉。”B站董事长陈睿曾这样描绘B站的扩张,从对待欢喜首映的态度来看,一定程度上B站的长视频破局之路外部侵略性较小,字节跳动在长视频战场的野心显然更大。
此前陈睿在财报电话会上表示,“B站的整体策略是,利用PUGV吸引大量用户,同时为他们提供高质量的直播等其他服务。”用社区文化聚拢用户,变现渠道更为多元,这样的策略一定程度上也体现在长视频战略上。
除了把社区用户摆在第一位,不止一位影视人告诉深燃,与B站合作自制项目,给出的预算偏低。雷鸣透露,近期与B站的合作没能顺利推进,就是因为预算没谈拢,对方提出的单集百万左右的制作费用,难以覆盖项目制作成本。同类型题材B站给出的费用低于优爱腾,而据深燃了解,单集百万,这是在网剧中最低成本的分账剧都要思量的成本。
财报显示,截至2020年6月30日,B站持有现金、现金等价物、定期存款和短期投资总额为156亿元人民币。不差钱的B站之所以压低预算,不止是在自制内容领域态度谨慎的表现。
与优爱腾不断通过投资优质独家内容刺激付费会员增长,进而拉动广告收入,再投入到内容制作,实质上是用户为内容买单的商业循环逻辑不同,B站这笔自制内容投入,不完全是为了通过向用户收费赚回内容成本。在雷鸣看来,更像是B站的用户“运营费”支出,用长短视频内容吸引用户、进行留存后,再通过社区中的其他服务变现,所以需进行成本控制。
这种模式的优势是,爱优腾的长视频营收由广告+会员两大板块构成,用户开通会员就不能看广告,两者之间此消彼长,位置尴尬。B站基于社区文化开拓的长视频业务,是在原有游戏、直播营收基础上,提升增值服务收入,不存在矛盾关系。与此同时,B站独有的用户画像与社区粘性,筑起一道坚固护城河,也让它在引入长视频内容时,可根据相应用户喜好购买、制作,精准投入确保回本,避免陷入版权大战的焦虑中。
有媒体将B站模式解读为将“主要创收业务和主要成本相错开”,B站对此向深燃回应,“B站主要成本之一为收入成本,其中包括游戏收入分成,直播收入分成及UP主创作分成等,其次是内容成本,包括自制及版权采购的成本。主要成本和主要创收业务并非是相错开的。”
字节跳动野心更大,但打法还不明朗。
从年初壕掷6.3亿买下《囧妈》,到上线院转网电影《大赢家》,再到独家购买动画电影《无限》版权尝试付费点播,挖走大量B站UP主引发争论,全网独播电视综艺《中国好声音2020》,以及不久后自制短剧的上线,西瓜视频动作不断。长短视频两手抓,它看似有成为“Netflix+YouTube”的野心,但每个动作之间,缺乏连贯性,更像是在“点”层面的试探。
这同样体现在字节跳动的文娱投资上。
梳理2016年以来字节跳动投资记录可以发现,截至目前泛文娱领域共有16起,2020年前的投资聚焦在动漫、游戏领域,而发生在2020年的7起投资里,共有5起与长视频领域相关:投资了与Angelababy、周冬雨等近50位艺人签约合作的泰洋川禾,以艺人经纪、综艺投资制作发行业务为主的中视鸣达,除此之外,还在大半年时间内出手5次,将吾里文化、秀闻科技、鼎甜文化、塔读文学、九库文学网等中腰部网文平台收入囊中。
制图 / 深燃 信息来源 / 天眼查
很明显,字节跳动在长视频战场的布局加快,投资涉及网文平台,艺人经纪、综艺投资制作发行,加码影视内容制作上游端,把握主动权。但值得注意的是,与此前布局动漫、游戏大量并购不同,2020年字节跳动泛文娱领域大量为战略融资,除部分有短视频与直播业务考量,影视相关入局力度不算大。
李飞熟悉IP运作,了解字节跳动投资的五大网文平台,他向深燃透露,“这几家在内容方面都并非业内最好的。字节跳动选择它们,更可能是两个原因,一个是向外界释放布局信号,一个是看上了团队,团队的确很年轻有朝气,也许合作以后发展方向有调整。”
通过小公司微投资入局新领域,测试洞察该领域发展前景,再决定大规模战略部署,最后再重金打造具体项目,更像是目前字节跳动在长视频领域的打法。以较小成本试水,这样的好处是灵活、机动,但侧面暴露的问题是,一切仅停留在试水阶段。
谁能走通长视频盈利之路
不论是B站还是字节跳动,如何挣钱始终是摆在长视频平台眼前的终极难题。
随着Netflix依靠会员付费模式成为流媒体巨头,优爱腾都走上了以高成本获取高会员付费营收的道路。但和国外拥有付费土壤不同,国内长视频平台的困境是,破亿后会员数量难增长,提高会员单价,又面临着用户、竞争对手等多重阻力。尽管爱奇艺CEO龚宇一再提及会员费涨价事宜,坦言价格“太低了,不能覆盖内容成本”,但国内激烈竞争态势下,谁都不敢轻易提价。
优爱腾的长视频盈利之路困难重重,可以肯定的是,不论是B站还是字节跳动并不愿意全盘复制。
在内容层面,拥有大量UP主的B站,被认为是国内最有可能成为“中国YouTube”的平台。不过和YouTube盈利模式依靠广告不同,此前B站曾承诺不在视频前加入贴片广告,在广告营收层面绑上了手脚。
但这并不妨碍它发挥自己的社区文化优势。目前B站在长视频战场的切入方式,更像是原有内容生态的平面扩张,进可攻,以比优爱腾更轻盈的姿态通过长视频内容拓宽会员营收,退可守,以控制长视频成本的方式为用户提供多元内容,再通过社区其他方式变现,相对更为自如。
尽管字节跳动目前的打法还不明朗,和与其对接过影视项目的影视人充满疑惑不同,不止一位投资人对字节跳动寄予了厚望。
“字节跳动不可能再复制腾讯”,投资人曹海涛肯定道,“可能现在大家都看不懂它。现在走的步伐,并不是以娱乐和泛娱乐打法为主。反倒是把信息、IP知识产权拿到手,然后不断去匹配,在尝试过程中杀出自己一条血路来,这种思维方式比较重要,可以拭目以待。”
“就像是一盘菜,字节跳动已经拿到了所有核心原材料,就看它怎么炒了”,他表示。
投资人胡仕成对于字节跳动同样抱有期待。国外在长视频战场最具代表性的Netflix,从2017年三季度开始,其海外用户数量就超过了美国本土用户总数,是其重要的盈利来源。相比之下,缺乏海外资源的优爱腾难以效仿奈飞进行大规模的海外扩张,会员数增长有限,但率先有机会全球化的字节跳动,有着更为广泛的用户分布和数量,有机会将他们转化为长视频潜在用户。
来源/ Pexels
“借助短视频的全球化输出成功,从全球化输出的不对称优势引领长视频内容输出,进而进攻国内长视频市场是字节跳动最大的优势。”在胡仕成看来,打败已有长视频平台,很可能不是来自长视频本身,“海外输出国际影响力才是其他现有长视频平台最应该担心害怕的。”
不论B站还是字节跳动,都看似前途光明,不过目前双方都还有各自的问题要解决。
随着破圈加速,从“小破站”到“庞然大物”的道路上,B站正在变得越来越“笨重”,Q2亏损幅度扩大,净亏损5.7亿,也再次创下历史新高。尽管多元营收结构调整已初有成效,B站有底气摘下“披着视频网站外衣的游戏公司”的帽子,但其营收仍旧没有摆脱单一游戏的依赖。为了破圈,多少粘性用户将流失?游戏、直播、广告、会员四大业务中,到底有多少人能转化为消费用户?充满不确定性。
相比B站,还没有聚集来年轻人的西瓜视频,面临的问题或许更多。和B站多年经营培养出的UP主文化不同,凭借资金下注,多方挖人的西瓜视频在短时间内难以培养出PUGC生态,原有受众年龄层高、商业价值低,短期内从下沉完成上浮并不容易,如何与短视频协同,其在长视频领域打法更是充满犹疑。
此前接受晚点LatePost采访时,被问及“有什么事情是B站能做而字节跳动不能做的”,陈睿回答,“字节跳动可以是一个好的内容平台,但不一定通过社区来实现。而B站永远会是一个社区”。
可以成为好内容平台的字节跳动,需要想清楚长视频如何盈利,而为社区用户提供多元内容的B站,盈利负担并不小,长视频需要控制成本。目前看来,B站步伐更稳健,野心勃勃的字节跳动还需要更长时间琢磨一招制胜的打法,尽管它手握流量与技术,拥有颠覆可能性,但从可能性到真正实现,还有很长的路要走。
*题图来源于Pexels。应采访对象要求,大华、李飞为化名。
