
来源:中国新闻网
此前,力帆实业(集团)股份有限公司(以下简称“力帆集团”)发布公告披露,旗下两家公司——“重庆盼达汽车租赁公司(以下简称“盼达用车”)和重庆力帆乘用车有限公司(以下简称“力帆乘用车”)”因买卖合同产生纠纷。值得一提的是,向力帆股份(601777)索赔近8亿元的盼达用车,近日也因押金退还延期的问题,遭到多位用户投诉。

质量问题频发向兄弟公司索赔
4月2日,盼达用车与力帆乘用车首次开庭,盼达汽车向重庆仲裁委员会提起仲裁申请,要求力帆乘用车赔偿其资产损失、营收损失、交强险损失等合计7.98亿元。随后在4月13日,双方第二次开庭,重庆仲裁委员会作出终局裁决,要求力帆乘用车向盼达赔偿7.83亿元。
据公开资料显示,2015年至2018年期间,盼达汽车向力帆乘用车购买了近万辆新能源汽车,在之后的运营中,这批车辆出现了电池严重衰减、设计缺陷等问题,导致大部分车辆出现故障需长期维修、甚至无法运营,给带来盼达汽车巨大损失。
盼达用车与力帆乘用车的“兄弟之争”引来了上海证券交易所的关注,4月2日,上海证券交易所发布问询函,要求力帆股份对于向盼达用车销售车辆的情况、签订赔偿损失相关补充协议的情况等作出相应补充说明,并在4月8日前进行回复。

母公司资金紧张陷经营困境
资料显示,盼达用车于2015年11月上线运营,由力帆控股战略投资的新能源汽车智能出行平台,提供分时租赁、专车租赁、企事业机构团体长租等形式的“移动互联网+车联网+能源互联网+用车服务”的公司。据公开资料显示,盼达用车由力帆股份的实际控制人间接控制,为力帆股份的关联方。同时,力帆股份持有盼达用车15%股份,盼达用车为力帆股份的参股公司。
近两年,力帆股份经营发展面临着一定困难。受国内汽车行业大环境影响以及公司资金紧张的制约,据力帆股份发布的2019年财报显示,2019年全年力帆股份营业总收入为74.50亿元,净利润为亏损49.81亿元。

除此之外,近期力帆股份5.3亿元债券违约,一定程度上再次反映了其目前的经营困境。3月15日,力帆股份发布公告, 因“16力帆02”公司债券未能按期兑付,自2020年3月16日起,“16力帆02”公司债券将在上海证券交易所固定收益证券综合电子平台停牌。

多数用户投诉押金退还难
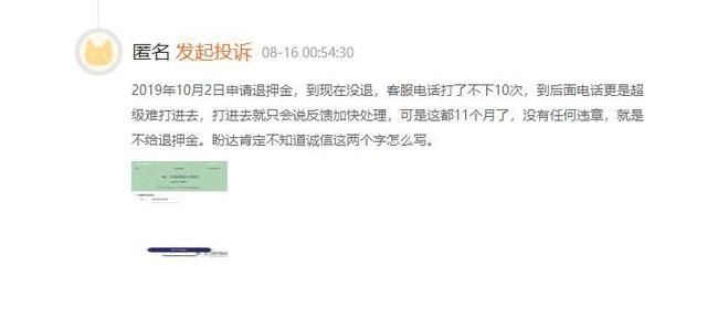
这边盼达用车在向兄弟公司索要赔偿,而另一边盼达用户的押金却不知去向。在投诉平台上关于盼达用车不退押金的帖子比比皆是,早在2019年初,盼达用车押金难退的消息就曾被曝出。
有用户反映,2019年10月2日申请了退押金,期间给客服打了数10次电话,后面客服电话更是很难打通,打通后客服就说会加快处理,并没有实质性的效果。

另一位用户表示,自已今年4月18日注册交纳押金1000块,于6月10日申请退还押金。期间按照规定使用车辆,并符合退还押金条例。盼达承诺申请后15日内退还押金,但至今仍未退还。

据此前媒体报道,盼达用车相关负责人表示,在退还周期时长方面,信息传达、人工审核确认等需要花费时间,导致违章保证金的退还可能存在部分延误,违章保证金退还也将在严格按照标准流程执行的前提下对逾期用户进行加急处理。
曾有业内人士分析认为,共享汽车本身就是重资金投入产业,其在车辆投放、停车、运营、充电(加油)、维修保养等方面的费用都十分巨大,但难以盈利,支出和收入不能平衡是主要问题。(完)
